Blog
Zamana Bakmak Hiç Bu Kadar Şık Ve Farklı Olmamıştı
- Ayrıntılar
- Kategori: Elektronik
- 17 Temmuz 2015 tarihinde yayınlandı.
- THEMT tarafından yazıldı.
Biegert & Funk’?n tasar?m ödüllü, ç?lg?n ve bi o kadar da pahal? saati QlockTwo’yu daha az maliyette kendiniz yapmak ister miydiniz? O halde saatlerimizi ayarlayal?m…
BIEGERT & FUNK VE QLOCKTWO
Öncelikle, tasarım ödüllü bu çalışmanın satın alınabilir hali bulunmaktadır, ki çalışma tasarım açısından bu mevcut üründen esinlenilmiştir. BIEGERT & FUNK firması tarafından el yordamı ile Almanya’da üretilmektedir. Ürünün adı QlockTwo olup, duvar ve masaüstü gibi farklı şekilleri vardır.
Aşağıdaki video, QlockTwo'nun imalat aşamasından bazı görüntüleri içeriyor.
Satın almak isterseniz eğer Türkiye’de Shopi Go tarafından satılmaktadır. Fakat siteye gidip baktıktan sonra satın almak isteyeceğinizi düşünmüyorum ama siz derseniz 3,195.00 TL benim için sorun değil, o başka tabi…
ÇALIŞTIĞINDA NASIL GÖRÜNECEK
Aşağıdaki videoda, her şey tamam olduktan sonra güç düğmesine basmanız ile neler olacağını görebilirsiniz.
BİR İKİ KELAM EDEYİM
Tedavülden kalkmış bir tabirle söyleyecek olursam eğer; bu çalışmaya, internette sörf yaparken denk geldim ve çok beğendim; kullanışlı olduğu kadar, çok da şık bir çalışma. Bir adet de ben yapmayı düşünüyorum.
Ama öncelikle şu soruların cevabını bulmam gerekiyor:
- Malzemeleri temin edebilir miyim ve ne kadarını?
- Yapımı benim için ne kadar mümkün?
- Elektroniği altından kalkabilecek miyim?
- Yazılım kısmını ne kadar çözebilirim?...
Çalışma süreci içerisindeyken tıkanmak istemem! Abraham Lincoln’ün de dediği gibi; “Eğer bir ağacı kesmek için bir saatim olsaydı, ilk kırk beş dakikada sadece baltamı bilerdim.”
Ön-araştırma sürecinde hem kendim için hem de çalışmayı yapmak isteyenler için Türkçeye çevirdim. Asıl yazıya ulaşmak için buraya tıklayabilirsiniz! Çeviri hataları için şimdiden özür diler ve düzeltmeler için geri-bildirimlerinizi beklerim…
Son olarak, çalışmada kullanılacak malzemelerin temini, elektronik devre elemanlarının muadilleri, yazılım alternatifleri için tavsiyelerinizi istemekteyim.
BAŞLIYORUZ, SIKI TUTUNUN!
Sayfanın devamında göreceğiniz çalışmayı yapan kişi, “Word Clocks/Kelime Saati” adlı bu çalışmayı birkaç yıl önce internette görmüş. Elektronikçi gözüyle baktığında, o an çok da etkilememiş ama Biegert & Funk’ın yaptığı QlockTwo ürününü görünce, daha fazla dayanamamış ve kendisi için de bir tane yapmak istemiş.

İlk olarak, bu çalışmanın açık-kaynak olduğunu söylemeliyim ve sayfanın sonuna doğru bulunan SON başlığı altındaki bağlantıya tıklayarak tüm dosyaları indirebilirsiniz.
Muhtemelen, saati kendi dilinize çevirmeniz gerekecektir. İhtiyacınız doğrultusunda ön folyodaki karakter veya kelime birleşimlerini ve de kaynak-koddaki başlık (header) dosyasını düzenlemelisiniz.

ÖZELLİKLER
- Saati göstermek (Yani bunun olmaması tuhaf olurdu)
- Tarihi göstermek
- Sıcaklığı göstermek
- Saniyeyi göstermek
- Zamanların ayarlanabilmesi. (Örnek vermek gerekirse: 20 saniye içinde zamanı gösterebilmesi ayrıca tarih, sıcaklık vs. vs. gibi şeylerin gösterilmeye geçilmesi)
- Ortam ışığına göre LED’lerin aydınlığını otomatik ayarlamak (Otomatik algılayıcı [sensör] ölçümleme [kalibrasyon] ile)
- ½ Hz değerinde titreyen köşe LEDleri (noktalar)
- Sonraki düğme (algılayıcıa/sensöre) ile Uyku modu alabilmek/kapatabilmek
YAPI
Çalışmayı yaparken motivasyonunuzda iniş ve çıkışlar kesinlikle olacaktır, çünkü karakterler için gerekli folyoları yapıştırma biraz sıkıntı verici bir iş, ayrıca birazcık ahşap işleme, birazcık da lehimleme işleri ve de programlama gerekiyor. Yine de metanetinizi kaybetmeyin :)

Bu şık saatimiz 5 katmandan oluşmakta.
a) Cam
b) Vinil grafik
c) Kabon kağıdı
d) Ahşap
e) Ve sahne arkası (arka taraf)
“a+b” katmanı Ön Kısım olarak adlandıralım. “c” katmanı sadece LED ışığını homojen olarak dağıtacak kâğıttan ibaret. “d” katmanı ise Orta Kısım ve son olarak “e” katmanı yani Arka Kısım
ÖN KISIM (CAM VE VİNİL GRAFİK)
Ön taraf için, kenarları makine ile “flat polish” adı verilen teknikle parlatılmış 3mm cam kullanıldı. Kenarlarda hafif ve hoş bir pah kırma oluyor. Cam çiziye karşı korumalı, dayanıklı ve ucuz pleksiglass’tan oluşmakta. Bu malzemenin seçilme nedeni de bu.
Karakterler için kullanılan folyo, SERILUX™ marka, kendinden yapışkanlı, siyah ve parlak folyodur. Karakterler folyo kesme makinesi yani folyo plotter ile kesildi.
Yapıştırma işlemindeki düşünce şu: parlamayı güçlü tutmak için camın arkasına uygulanacak. Bu aşamada çok dikkatli olun ve mümkün olduğunca bu kısma yani folyo ve cam arasına; toz, kir gibi şeylerin ulaşmasına izin vermeyin aksi halde kötü bir görüntü oluşturacaktır.
Bu işlemi sağlıklı yapmanın en güzel yolu; işlemi su altında yapmak böylece istenmeyen parçalar su yüzeyine çıkacaktır.
Bir diğer basit teknik de, folyonun yapışkan tarafına hafif sabunlanmış su püskürtmek, böylece folyoyu yerleştirdikten sonra konumlandırmak kolay olacaktır. Konumlandırma sonrası kredi kartı benzeri bir şey ile, folyo altında kalan suyu dışarı doğru itmek gerekiyor.

Folyo yapıştırma işinin su altında yapılması (Pek de alışagelmiş bir yöntem değil)

Folyoyu cama yapıştırma ile ilgili temel bilgiler internet araması ile bulunabilir. Burada detaylı bir anlatım yapmak doğru olmayacaktır. Şu söylenebilir 45x45cm ölçüdeki bu işi yapmak için 2 kişi gerekti.
Folyo ve karakterlerin tasarımı için Inkscape isimli, açık-kaynak ve ücretsiz olan grafik düzenleyicisi kullanıldı. Karakterler için QlockTwo çalışmasında belirtilen “DIN” yazıtipi kullanıldı.

Karakter grafikli folyonun cama yapıştırılması sonrasında (Karakterlerin göbekleri daha yapıştırılmış değil)
Ön Kısım, ahşaba şeffaf silikon ile kalıcı olarak tutturuldu. Silikon kuruduğunda, hafif yüklemeyi tutabilecek seviyeye gelecektir. Yapıştırma işleminde az miktarda silikon kullanmanız kâfidir.
ORTA KISIM (AHŞAP)
Elektronik kısmın gömülü olacağı ahşap kısım, 18mm’lik MDF panelden olacak. Kenarlara parlak ve beyaz PVC bant uygulanacak. Bu ürünleri mutfak dolabı yapılan veya malzemeleri satılan yerlerden temin edebilirsiniz.
MDF panele, 248 adet pah kırılmış delik açmak gerekiyor. Delik işleminden sonra yansıtma özellikli sprey boya uygulamalısınız. Bu işlemler birkaç gününüzü alabilir. Tecrübeli iseniz, belki de cümlenin sonuna varmadan bitirmiş bile olabilirsiniz. :)

Her şeyin başladığı yer! :)

Delikleri genişletme (pah kırma) işlemi. (Hem delik hem de pah kırabilecek bir matkap ucu temin edebilirseniz, işlem süresi kısalabilir)
Bir sonraki işlem, strip LED olarak adlandırılan “devreli şerit LED”ler, devreler, kablolar ve algılayıcılar için delikleri genişletmek. Bu işlem MDF panelin diğer tarafına yapılacak.

MDF panelin diğer tarafındaki delikleri genişletme işlemi

LED, kablo ve devre gibi gerekli parçalar için genişletme işleminin tamamlanmış hali.

LED deliklerini, yansıma özellikli boya ile boyama işlemi.

Boyanmış kenarlar siyah, çünkü folyo, camdan 1mm ile daha küçük. Bu durumda beyaz görünür olacaktır.
Ayrıca saatin altında, PVC bant boyunca olacak şekilde 5mm’lik kanal daha gerekiyor, bu delik CdS ışık algılayıcısı için kullanılacak.
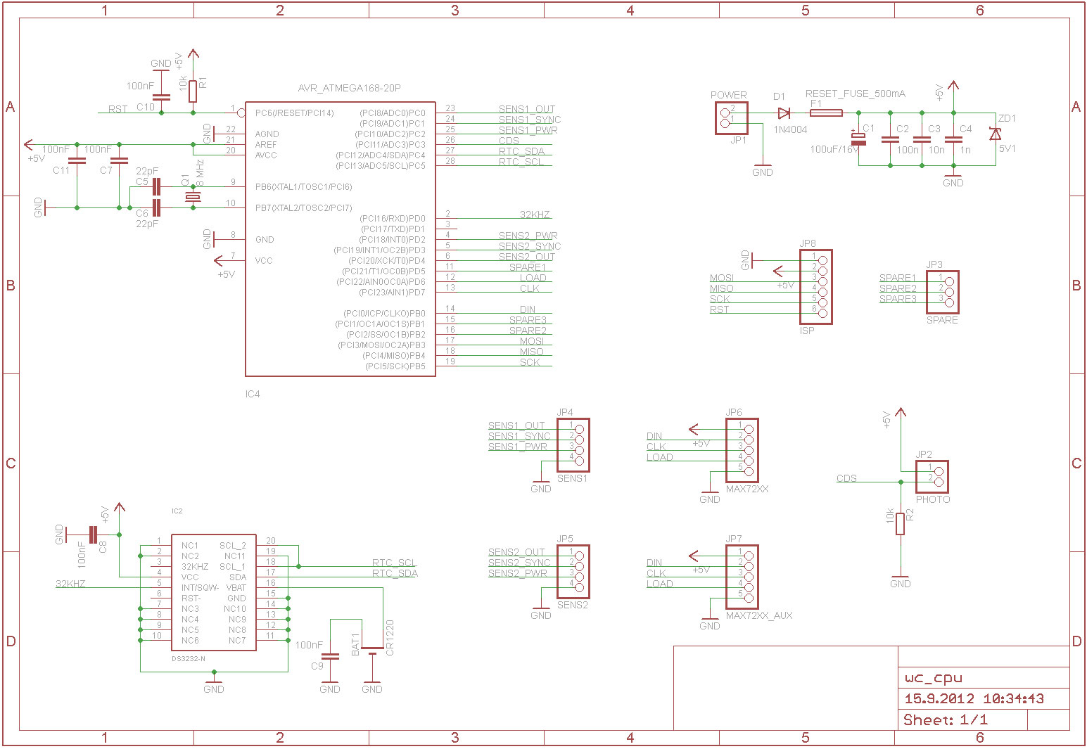
ELEKTRONİK
LED Matris için 248 LED ve de köşeler için 4 LED gerekiyor. Bu projedeki mikroişlemci için ATmega328P kullanıldı. Yazılım yine de ATmega168p’ye de uyum sağlayacaktır. Zamanı saymak için DS3231 (ya da DS3232) i2c RTC IC kullanıldı. IC ayrıca ısı algılayıcısı barındırır, böylece zamanı sayarken ısı da okuyabileceğiz.
Güç Kaynağı/Düzenleyici (Power Supply Regulator) kullanılmadı, böylece oluşacak ısınma engellenmiş oldu. Onun yerine aşırı güç koruması için, sadece 5.1V Zener diyot yeterli olacaktır.
Tüm güç 220V/5V 1A’lık SMPS AC adaptör ile sağlanıyor, güç sağlama için yeterli bir seçenek.

Devre kartı şeması (Büyütmek için tıklayın)

Devre kartının delinme işlemi sonrası

Devre kartı tamamlandı gibi, birazcık temizliğe ihtiyacı var o kadar :)

Vee devri kartı tamamlandı.
248 LED’in tamamı 4 adet papatya-halkası şeklindeki MAX7219 ICs ile kontrol ediliyor. ICs sadece 64 LEDi kontrol edebiliyor, matrisin tamamı için 4 tane daha gerekiyor. Bu sebeple gösterge matrisi 4 parçaya bölünmüş durumda, her biri için MAX7219 kullanıldı.

LED Matrisi parçası, saat her MAX7219 için bunun gibi toplamda 4 matris parçasına sahip.
![]()
Devreli şerit LED, bu şerit LEDlerden 56 adet gerekiyor.

Tüm 56 adet şerit LED’in lehimlenmiş ve yerine yerleştirilmiş hali.

Şimdi de sıra, tüm şerit LEDleri MAX7219lara bağlamada.
Bu projede kullanılan şerit LED türü, eBay’den alınan SMD Beyaz PLCC-2 LEDtir. Yeterli parlama için her şerit 4-5mA istemektedir. MAX7219 ile hepsi kontrol edildiğinde, en kötü ihtimalle 8x4x5mA yani 160mA + diğer devre elemanları için birazcık daha mA gerecektir. Uygun şartlar ortalama 40mA yeterli oluyor.

MAX7219 ve şerit LED bağlantı şeması (Büyütmek için tıklayın!)

MAX7219 devre kartlarına lehimlendi. Bu çalışma için 4 adet gerekiyor.

Devre kartlı MAX7219lar yerlerine yerleştirildi, şimdi sıra bunları LED matrisine bağlamakta.

Tüm devre kartlı MAX7219, LED Matrislere bağlandı.

Köşelere dört LEDi yerleştirdikten sonra, bunları en üsttü yöneten iki MAX7219 ICs’ye bağlamak gerekiyor. Çünkü bu üstteki iki ICs’de kullanılmayan iki LED satırı mevcut.
LED matrislerini MAX7219 ICs’ye lehimlemekle ilgili bir not düşmek gerekirse, lehimledeki sıralamanın pek de bir önemi yok, sıralamayı kaynak-kodda tekrar yapabilirsiniz.
Örnek vermek gerekirse; Dig0 ile Dig5’i karıştırabilirsiniz, problem olmayacaktır. Kaynak kodda oynama yaparak bu tür şeyleri çözebilirsiniz. Kodu yazarken bunu göz önünde bulunduruldu.
Kullanıcıdan girdi almak için basit ve standart düğmeler kullanılmadı, bu tasarımı baltalayacaktır. Bunun yerine ATmel AT42QT1011 kapasitif dokunma algılayıcısı kullanıldı. Bu sensörler folyo+camla mükemmel uyumda çalışıyor.

AT42QT1011 dokunma algılayıcısı şeması (Büyütmek için tıklayın)

Kapasitif dokunma algılayıcısı için devre kartları.

Kapasitif dokunma algılayıcıları, devrelerine lehimlendi - AT42QT1011

PASTIK 70 ile boyanmış kapasitif dokunma algılayıcıları. PLASTIK 70 oksitlenme probleminin önüne geçecektir.

Kapasitif dokunma algılayıcısı yerine yerleştirildi.

Dokunma algılayıcı devreler yerinde…
Fotoğrafta görüldüğü gibi tüm parçalar kablolar ile bağlandı, geriye bağlanmayan olarak sadece güç kablosu ve birkaç şey kaldı.

Geri kalan her şey ana devre kartına bağlandı.

Her şey tamam!
ARKA (KAPATMA)
Çalışmanın arkasını kapatmak için Hardboard yani Fiberboard’un bir türü olan Yüksek-Yoğunluklu Fiberahşap (high-density fiberboard [HDF]) kullanıldı. 3mm inceliğinde ve 45x45cm ebadında. Bu kısım olmadan da kullanabilirsiniz veya farklı bir şekilde de kapatabilirsiniz, tercihinize kalmış ama kirliliği önlemek için kapatmakta fayda var.
LEDLERİ SINAMAK
Görüldüğü üzere, 248 LEDten 3 tanesi çalışmıyor, sanırım lehimleme kısmında bir sıkıntı oluştu.

LED matrisi sınaması
SON

Proje ile ilgili tüm dosyaları indirmek için tıklayın!